Privacy statement: Your privacy is very important to Us. Our company promises not to disclose your personal information to any external company with out your explicit permission.
| En aplicaciones de conmutación física, como comunicaciones, control de motores y suministro de energía industrial, las características de recuperación inversa de los MOSFET de potencia tienen un impacto significativo en la eficiencia y confiabilidad del sistema. La carga de recuperación inversa de los MOSFET de potencia es grande, lo que provocará problemas como baja eficiencia del sistema y picos de voltaje, lo que restringirá el desarrollo posterior del sistema hacia un mayor rendimiento y confiabilidad. New Energy Solutions ha lanzado el MOSFET de potencia SGT de 250 V NCEP025S90T con características de recuperación inversa ultrarrápidas. En comparación con el producto de la generación anterior, reduce significativamente la carga de recuperación inversa, lo que proporciona una mejor opción para aplicaciones de conmutación física con requisitos de alto rendimiento y confiabilidad. |
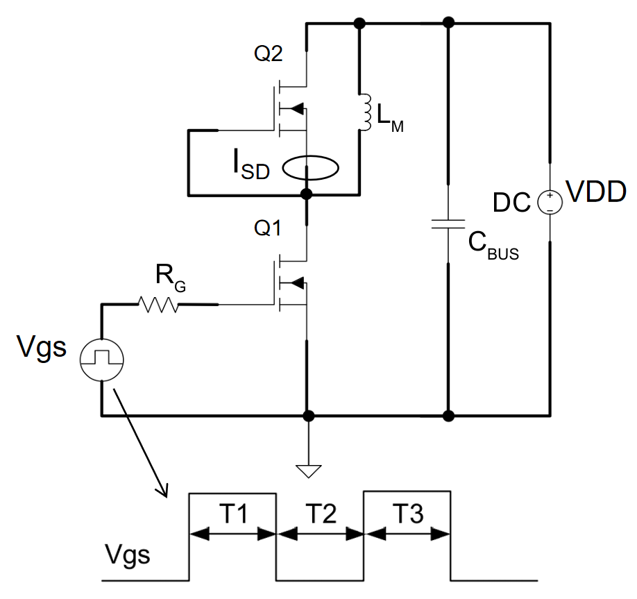
Ventaja principal ![]() Tabla 1: Resultados comparativos de la prueba de recuperación inversa de NCEP025S90T y NCEP02590T ![]() ![]() Figura 1: Forma de onda de prueba de comparación de recuperación inversa entre NCEP025S90T y NCEP02590T 2. RRSOA (área operativa segura de recuperación inversa) más amplia La recuperación inversa del área de trabajo de seguridad es un indicador importante para evaluar la capacidad dinámica de compartir corriente de los diodos del cuerpo MOSFET. El experimento se realizó utilizando un circuito de doble pulso para realizar pruebas. El diagrama del circuito de prueba y el diagrama físico de la plataforma de prueba se muestran en las Figuras 2 y 3, respectivamente. El método de prueba fue el siguiente: el tubo de conmutación Q1 y el tubo de intercambio de corriente Q2 se reemplazaron respectivamente por NCEP025S90T y NCEP02590T para realizar pruebas. Durante la prueba, el ancho de pulso T1 de Vgs aumentó sucesivamente y la corriente del tubo de corriente compartida durante el período T2 aumentó en consecuencia. Cuando llegó el flanco ascendente de T3, el tubo de intercambio de corriente entró en la etapa de recuperación inversa. Si la corriente del tubo de intercambio de corriente alcanzara el límite superior de su capacidad de recuperación inversa en este momento, el tubo de intercambio de corriente se dañaría. Se registró el ISD actual del tubo de intercambio de corriente durante el período T2 y si el tubo de intercambio de corriente podía pasar la prueba sin problemas. Los resultados finales de la prueba se muestran en la Tabla 2. Los resultados indican que la zona de seguridad de recuperación inversa de NCEP025S90T es más de 5 veces mayor que la de NCEP02590T. ![]() Tabla 2: Resultados comparativos de la prueba de RRSOA entre NCEP025S90T y NCEP02590T ![]() Figura 2: Diagrama del circuito de prueba de doble pulso ![]() Figura 3: Diagrama físico de la plataforma de prueba de doble pulso. |
Características básicas Los demás parámetros eléctricos dinámicos y estáticos del NCEP025S90T son básicamente consistentes con los del NCEP02590T. Los resultados detallados de la comparación se muestran en la Tabla 3. ![]() |
Área de aplicación
November 06, 2025
October 29, 2025
Contactar proveedor
November 06, 2025
October 29, 2025
Privacy statement: Your privacy is very important to Us. Our company promises not to disclose your personal information to any external company with out your explicit permission.
Fill in more information so that we can get in touch with you faster
Privacy statement: Your privacy is very important to Us. Our company promises not to disclose your personal information to any external company with out your explicit permission.